校园
视频
图片
为切实做好我院2022年单独考试招生工作,根据《关于做好我区2022年高等职业院校单独考试招生和高等职业院校对口中等职业学校毕业生自主招生工作的通知》(桂招考委办〔2022〕2号)文件精神,结合工作实际,制定我院2022年高等职业院校单独考试招生(以下简称高职单招)简章。现将简章具体内容公布如下:
一、联合测试
我院会同区内34所高职高专院校,共同组建2022年广西公办高职高专院校招生联盟,按照“整体策划、统一申报、联合测试、成绩互认”的原则,开展高职单招联合测试工作,取得联合测试成绩的考生才具备被我院录取的资格。
二、考生申报
(一)申报条件
已报名参加广西2022年普通高考,且具有高级中等教育学校毕业或具有同等学力的考生,符合《广西壮族自治区招生考试委员会办公室关于做好我区2022年普通高校招生考试报名工作的通知》(桂招考委办〔2021〕73号)中高职单招报名条件的考生。
(二)申报时间
2022年3月7日9:00-4月8日18:00止。
(三)申报流程
网上申报→网上缴费→网上查阅电子准考证。
(四)申报方法
方法一:登录“广西招生考试院”网站(https://www.gxeea.cn/),通过首页系统导航的“考试报名”栏目或普通高考的“高职单招”和“高职对口”栏目中的“广西2022年高职单招申报快速通道”链接,选择“广西公办高职高专院校招生联盟”栏目进入联合测试网站(https://www.gxzslm.cn)填写申报信息。
方法二:智能手机登录http://m.gxzslm.cn联合测试网站点击“广西公办高职高专院校招生联盟申报系统”栏目填写申报信息。
方法三:直接进入广西金融职业技术学院网站,从招生信息网进入联合测试网站,点击“单招/对口招生报名”链接,进入“广西公办高职高专院校招生联盟申报系统”填写申报信息。
(五)缴费
根据自治区发展与改革委员会批准,高职单招考生报考费70元/人,报考费用于联合测试申报、测试等组织工作,考生通过网上支付的方式缴纳。联合测试报考费用统一由广西工商职业技术学院代收。缴费截止时间:2022年4月8日18:00。
考生按规定填报申报信息并足额缴费后,才能完成申报手续;对申报成功的考生,不再办理撤销申报和退款手续。
(六)查阅准考证
缴费成功后,考生于2022年4月12日上午9:00-4月15日18:00,进入高职单招职业适应性测试APP(APP使用手册将会在联合测试申报系统内向考生公布)查阅电子准考证,确定考试场次。
如遇技术问题,可联系申报系统页面所提供的联系方式。
三、测试安排
2022年单招联合测试只进行职业适应性测试,所有报考广西公办高职高专院校招生联盟内成员院校单招的考生必须参加联盟统一组织的职业适应性测试并取得相应测试结果。
(一)测试时间
职业适应性测试时间:2022年4月16日,测试时长为40分钟,根据申报人数分批测试,考生参加测试的具体时间在准考证上查阅。
(二)测试方式
职业适应性测试采用无纸化网络测试方式进行,全部为标准化试题,考生通过在手机上安装app答题。
(三)测试内容
职业适应性测试包含学习能力、职业潜能等内容。
四、测试成绩
高职单招联合测试总成绩由文化素质成绩、职业适应性测试成绩和附加分组成。我院在考生职业适应性测试成绩合格的基础上,以联合测试总成绩高低为依据进行录取。
(一)文化素质成绩
文化素质成绩采用考生的高中学业水平考试成绩中的语文、数学、英语三个科目原始分成绩总和,作为我院文化素质成绩。
(二)职业适应性测试成绩
职业适应性测试采用无纸化网络测试方式,测试结果以“合格”和“不合格”记,职业适应性测试“合格”成绩记为300分,纳入考生测试总成绩,“不合格”成绩记为0分。考生在规定时间内测试分数达300分即为“合格”,不足300分的为“不合格”。凡未参加职业适应性测试或职业适应性测试结果为“不合格”的考生均不予备案成绩和录取。职业适应性测试结束后,联盟院校将根据成绩发布时间,在联合测试网站(https://www.gxzslm.cn)公布考生职业适应性测试是否合格。
(三)附加分
加分项目及加分标准

说明:①表中附加分项目及加分标准仅适用于本次联盟院校的高职单招联合测试;②同一考生符合多项加分条件的,只按其中最高一项加分分值计入总分。
2. 加分公示
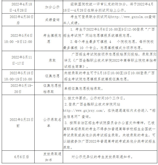
经联盟院校统一评审认定的附加分,将于2022年4月18日-4月28日在联合测试网站上公示。
(四)成绩查询
2022年4月30日后,联盟将联合测试总成绩在联合测试网站进行发布,考生可自行登录网站进行查询。
五、填报志愿
所有报考高职单招的考生本人需通过自治区招生考试院志愿填报系统填报志愿,才能获得招生院校的录取机会,没有填报志愿的考生视为放弃参加高职单招招生资格。
考生于2022年5月6日10:00至9日12:00登录“广西招生考试院”网站志愿填报系统填报相应类别的志愿。志愿填报系统从“广西招生考试院”网站“系统导航-志愿填报-2022年普通高校招生志愿填报系统(高职单招/高职对口志愿填报)”进入。考生首次登录时使用本人高考网上报名时设置的密码,登录成功后须立即修改密码。志愿模式为顺序志愿,每个考生最多可填报4个院校志愿,每个院校最多填报10个专业志愿并可选择是否服从专业调剂。
正式投档录取结束后,自治区招生考试院将汇总院校招生计划缺额情况,并在“广西招生考试院”网站公布,未被录取的考生可于2022年5月18日10:00至19日10:00登陆“广西招生考试院”网站“2022年普通高校招生志愿填报系统”填报征集志愿。征集志愿采用顺序志愿模式,考生可填2所院校志愿,每所院校有10个专业志愿和是否服从专业调剂选项。
六、录取
(一)录取时间
正式投档录取时间:2022年5月11日至17日;
征集志愿投档录取时间:2022年5月19日至20日。
(二)录取原则
1. 申报我院高职单招的考生必须参加广西公办高职高专招生联盟统一组织的联合测试并且职业适应性测试成绩合格。没有参加联合测试或职业适应性测试成绩不合格的考生,不予录取;
2. 考生分数排序规则为:联合测试总成绩(文化素质成绩+职业适应性测试成绩+附加分)—文化素质成绩— 附加分 — 语文科学考成绩 — 数学科学考成绩 — 英语科学考成绩。即按照联合测试总成绩(文化素质成绩+职业适应性测试成绩+附加分)从高分到低分顺序录取;如联合测试总成绩(文化素质成绩+职业适应性测试成绩+附加分)相同,则比较文化素质成绩(语、数、英3门成绩之和),成绩高者排在前面;如文化素质成绩(语、数、英3门成绩之和)相同,则比较附加分,分高者排在前面;如附加分相同,则依次比较语、数、英3门单科成绩,单科成绩高者排在前面。依次比较排序后排名仍相同情况下,以职业适应性测试成绩从高分到低分排序录取。以上排序均相同且专业志愿相同时,参考普通高中综合素质评价择优录取。
3. 广西招生考试院按顺序志愿投档原则,将填报了我院志愿且有相应院校备案成绩的考生进行投档,一志愿投档录取结束后,依次进行二、三、四志愿投档录取。每轮投档后,我院可根据专业计划缺额情况和考生志愿,在确保公平公正的前提下进行专业计划调整,以尽量满足考生专业志愿。
4. 我院根据考生专业志愿,按总成绩由高到低直至完成招生计划为止。若考生第一专业志愿不能满足,按其第二专业志愿录取,依此类推。
5. 考生所填专业志愿均不能满足时,若考生填了“服从专业调剂”,则可调剂至其他未录满专业;若考生填了“不服从专业调剂”,则按退档处理。
6. 有体育、艺术特长的考生同等条件下优先录取,以各级技能比赛证书、运动员证书为准。
7. 报读我院高速铁路客运乘务专业的考生,要求男生身高173cm以上(含173cm),女生身高163cm以上(含163cm),无色盲色弱,身体裸露部位(手臂、手腕、小腿、大腿、脖子、面部)无纹身,以高考体检表为准。
(三)录取名单公示
录取名单经自治区招生考试院审核通过后,于2022年5月23日前在我院网站上公示,公示的信息保留至当年年底。
(四)发放录取通知书
在公示10个工作日后,我院对公示无异议的考生发放录取通知书,录取通知书寄至考生高考报名时填写的通信地址,请考生保持通讯畅通。
七、重要提示
(一)高职单招是普通高等学校招生工作的一部分,教育部规定,单独招生纳入国家普通高等学校招生计划。按照自治区招生考试院委员会办公室文件精神,已被高职单招录取的考生不得参加普通高等学校招生全国统一考试录取或其他分类考试招生录取。未被录取的考生,可以继续参加广西2022年普通高考统考或其他分类考试招生录取。
(二)遵纪守法,严惩违规。对在联合测试中被认定为违规的考生和工作人员,将按《国家教育考试违规处理办法》(中华人民共和国教育部令第33号)、《普通高等学校招生违规行为处理暂行办法》(中华人民共和国教育部令第36号)进行处理,并将违规事实处理结果报送自治区招生考试院进行后续处理。如违规行为触犯了《中华人民共和国刑法修正案(九)》,将由司法机关依法追究刑事责任。
八、学校概况
学院全称:广西金融职业技术学院
办学类型:公办全日制高等职业技术学院
国标代码:14512
办学地点:东校区(南宁市西乡塘区大学东路91号)
西校区(南宁市西乡塘区大学西路168号)
学院网址:http://www.gxjrxy.com/
招生电话:0771 – 3481330;3481332
投诉电话:0771 – 3481779
九、日程安排


十、其它
(一)我院不委托任何中介机构或个人进行招生录取工作,凡以我院名义进行非法招生等活动的中介机构或个人,我院将依法追究其责任。望考生和家长不要轻信任何中介机构或个人的非法招生诈骗行为。
(二)本简章若与国家法律、法规、规范和上级有关政策不一致,以国家法律、法规、规范和上级有关政策为准。学校以往有关招生工作的要求、规定如与本简章有冲突,以本章程为准。
(三)本简章的解释权属广西金融职业技术学院学生工作与招生就业处。
附件
广西公办高职高专院校招生联盟2022年高职单招联合测试院校成员名单


2022-06-20 22:19:16
为切实做好我院2022年单独考试招生工作,根据《关于做好我区2022年高等职业院校单独考试招生和高等职业院校对口中等职业学校毕业生自主招生工作的通知》(桂招考委办〔2022〕2号)文件精神,结合工作实际,制定我院2022年高等职业院校单独考试招生(以下简称高职单招)简章。现将简章具体内容公布如下:
一、联合测试
我院会同区内34所高职高专院校,共同组建2022年广西公办高职高专院校招生联盟,按照“整体策划、统一申报、联合测试、成绩互认”的原则,开展高职单招联合测试工作,取得联合测试成绩的考生才具备被我院录取的资格。
二、考生申报
(一)申报条件
已报名参加广西2022年普通高考,且具有高级中等教育学校毕业或具有同等学力的考生,符合《广西壮族自治区招生考试委员会办公室关于做好我区2022年普通高校招生考试报名工作的通知》(桂招考委办〔2021〕73号)中高职单招报名条件的考生。
(二)申报时间
2022年3月7日9:00-4月8日18:00止。
(三)申报流程
网上申报→网上缴费→网上查阅电子准考证。
(四)申报方法
方法一:登录“广西招生考试院”网站(https://www.gxeea.cn/),通过首页系统导航的“考试报名”栏目或普通高考的“高职单招”和“高职对口”栏目中的“广西2022年高职单招申报快速通道”链接,选择“广西公办高职高专院校招生联盟”栏目进入联合测试网站(https://www.gxzslm.cn)填写申报信息。
方法二:智能手机登录http://m.gxzslm.cn联合测试网站点击“广西公办高职高专院校招生联盟申报系统”栏目填写申报信息。
方法三:直接进入广西金融职业技术学院网站,从招生信息网进入联合测试网站,点击“单招/对口招生报名”链接,进入“广西公办高职高专院校招生联盟申报系统”填写申报信息。
(五)缴费
根据自治区发展与改革委员会批准,高职单招考生报考费70元/人,报考费用于联合测试申报、测试等组织工作,考生通过网上支付的方式缴纳。联合测试报考费用统一由广西工商职业技术学院代收。缴费截止时间:2022年4月8日18:00。
考生按规定填报申报信息并足额缴费后,才能完成申报手续;对申报成功的考生,不再办理撤销申报和退款手续。
(六)查阅准考证
缴费成功后,考生于2022年4月12日上午9:00-4月15日18:00,进入高职单招职业适应性测试APP(APP使用手册将会在联合测试申报系统内向考生公布)查阅电子准考证,确定考试场次。
如遇技术问题,可联系申报系统页面所提供的联系方式。
三、测试安排
2022年单招联合测试只进行职业适应性测试,所有报考广西公办高职高专院校招生联盟内成员院校单招的考生必须参加联盟统一组织的职业适应性测试并取得相应测试结果。
(一)测试时间
职业适应性测试时间:2022年4月16日,测试时长为40分钟,根据申报人数分批测试,考生参加测试的具体时间在准考证上查阅。
(二)测试方式
职业适应性测试采用无纸化网络测试方式进行,全部为标准化试题,考生通过在手机上安装app答题。
(三)测试内容
职业适应性测试包含学习能力、职业潜能等内容。
四、测试成绩
高职单招联合测试总成绩由文化素质成绩、职业适应性测试成绩和附加分组成。我院在考生职业适应性测试成绩合格的基础上,以联合测试总成绩高低为依据进行录取。
(一)文化素质成绩
文化素质成绩采用考生的高中学业水平考试成绩中的语文、数学、英语三个科目原始分成绩总和,作为我院文化素质成绩。
(二)职业适应性测试成绩
职业适应性测试采用无纸化网络测试方式,测试结果以“合格”和“不合格”记,职业适应性测试“合格”成绩记为300分,纳入考生测试总成绩,“不合格”成绩记为0分。考生在规定时间内测试分数达300分即为“合格”,不足300分的为“不合格”。凡未参加职业适应性测试或职业适应性测试结果为“不合格”的考生均不予备案成绩和录取。职业适应性测试结束后,联盟院校将根据成绩发布时间,在联合测试网站(https://www.gxzslm.cn)公布考生职业适应性测试是否合格。
(三)附加分
加分项目及加分标准

说明:①表中附加分项目及加分标准仅适用于本次联盟院校的高职单招联合测试;②同一考生符合多项加分条件的,只按其中最高一项加分分值计入总分。
2. 加分公示
经联盟院校统一评审认定的附加分,将于2022年4月18日-4月28日在联合测试网站上公示。
(四)成绩查询
2022年4月30日后,联盟将联合测试总成绩在联合测试网站进行发布,考生可自行登录网站进行查询。
五、填报志愿
所有报考高职单招的考生本人需通过自治区招生考试院志愿填报系统填报志愿,才能获得招生院校的录取机会,没有填报志愿的考生视为放弃参加高职单招招生资格。
考生于2022年5月6日10:00至9日12:00登录“广西招生考试院”网站志愿填报系统填报相应类别的志愿。志愿填报系统从“广西招生考试院”网站“系统导航-志愿填报-2022年普通高校招生志愿填报系统(高职单招/高职对口志愿填报)”进入。考生首次登录时使用本人高考网上报名时设置的密码,登录成功后须立即修改密码。志愿模式为顺序志愿,每个考生最多可填报4个院校志愿,每个院校最多填报10个专业志愿并可选择是否服从专业调剂。
正式投档录取结束后,自治区招生考试院将汇总院校招生计划缺额情况,并在“广西招生考试院”网站公布,未被录取的考生可于2022年5月18日10:00至19日10:00登陆“广西招生考试院”网站“2022年普通高校招生志愿填报系统”填报征集志愿。征集志愿采用顺序志愿模式,考生可填2所院校志愿,每所院校有10个专业志愿和是否服从专业调剂选项。
六、录取
(一)录取时间
正式投档录取时间:2022年5月11日至17日;
征集志愿投档录取时间:2022年5月19日至20日。
(二)录取原则
1. 申报我院高职单招的考生必须参加广西公办高职高专招生联盟统一组织的联合测试并且职业适应性测试成绩合格。没有参加联合测试或职业适应性测试成绩不合格的考生,不予录取;
2. 考生分数排序规则为:联合测试总成绩(文化素质成绩+职业适应性测试成绩+附加分)—文化素质成绩— 附加分 — 语文科学考成绩 — 数学科学考成绩 — 英语科学考成绩。即按照联合测试总成绩(文化素质成绩+职业适应性测试成绩+附加分)从高分到低分顺序录取;如联合测试总成绩(文化素质成绩+职业适应性测试成绩+附加分)相同,则比较文化素质成绩(语、数、英3门成绩之和),成绩高者排在前面;如文化素质成绩(语、数、英3门成绩之和)相同,则比较附加分,分高者排在前面;如附加分相同,则依次比较语、数、英3门单科成绩,单科成绩高者排在前面。依次比较排序后排名仍相同情况下,以职业适应性测试成绩从高分到低分排序录取。以上排序均相同且专业志愿相同时,参考普通高中综合素质评价择优录取。
3. 广西招生考试院按顺序志愿投档原则,将填报了我院志愿且有相应院校备案成绩的考生进行投档,一志愿投档录取结束后,依次进行二、三、四志愿投档录取。每轮投档后,我院可根据专业计划缺额情况和考生志愿,在确保公平公正的前提下进行专业计划调整,以尽量满足考生专业志愿。
4. 我院根据考生专业志愿,按总成绩由高到低直至完成招生计划为止。若考生第一专业志愿不能满足,按其第二专业志愿录取,依此类推。
5. 考生所填专业志愿均不能满足时,若考生填了“服从专业调剂”,则可调剂至其他未录满专业;若考生填了“不服从专业调剂”,则按退档处理。
6. 有体育、艺术特长的考生同等条件下优先录取,以各级技能比赛证书、运动员证书为准。
7. 报读我院高速铁路客运乘务专业的考生,要求男生身高173cm以上(含173cm),女生身高163cm以上(含163cm),无色盲色弱,身体裸露部位(手臂、手腕、小腿、大腿、脖子、面部)无纹身,以高考体检表为准。
(三)录取名单公示
录取名单经自治区招生考试院审核通过后,于2022年5月23日前在我院网站上公示,公示的信息保留至当年年底。
(四)发放录取通知书
在公示10个工作日后,我院对公示无异议的考生发放录取通知书,录取通知书寄至考生高考报名时填写的通信地址,请考生保持通讯畅通。
七、重要提示
(一)高职单招是普通高等学校招生工作的一部分,教育部规定,单独招生纳入国家普通高等学校招生计划。按照自治区招生考试院委员会办公室文件精神,已被高职单招录取的考生不得参加普通高等学校招生全国统一考试录取或其他分类考试招生录取。未被录取的考生,可以继续参加广西2022年普通高考统考或其他分类考试招生录取。
(二)遵纪守法,严惩违规。对在联合测试中被认定为违规的考生和工作人员,将按《国家教育考试违规处理办法》(中华人民共和国教育部令第33号)、《普通高等学校招生违规行为处理暂行办法》(中华人民共和国教育部令第36号)进行处理,并将违规事实处理结果报送自治区招生考试院进行后续处理。如违规行为触犯了《中华人民共和国刑法修正案(九)》,将由司法机关依法追究刑事责任。
八、学校概况
学院全称:广西金融职业技术学院
办学类型:公办全日制高等职业技术学院
国标代码:14512
办学地点:东校区(南宁市西乡塘区大学东路91号)
西校区(南宁市西乡塘区大学西路168号)
学院网址:http://www.gxjrxy.com/
招生电话:0771 – 3481330;3481332
投诉电话:0771 – 3481779
九、日程安排


十、其它
(一)我院不委托任何中介机构或个人进行招生录取工作,凡以我院名义进行非法招生等活动的中介机构或个人,我院将依法追究其责任。望考生和家长不要轻信任何中介机构或个人的非法招生诈骗行为。
(二)本简章若与国家法律、法规、规范和上级有关政策不一致,以国家法律、法规、规范和上级有关政策为准。学校以往有关招生工作的要求、规定如与本简章有冲突,以本章程为准。
(三)本简章的解释权属广西金融职业技术学院学生工作与招生就业处。
附件
广西公办高职高专院校招生联盟2022年高职单招联合测试院校成员名单

